-A
+A
ENG
من نحن
قطاعاتنا
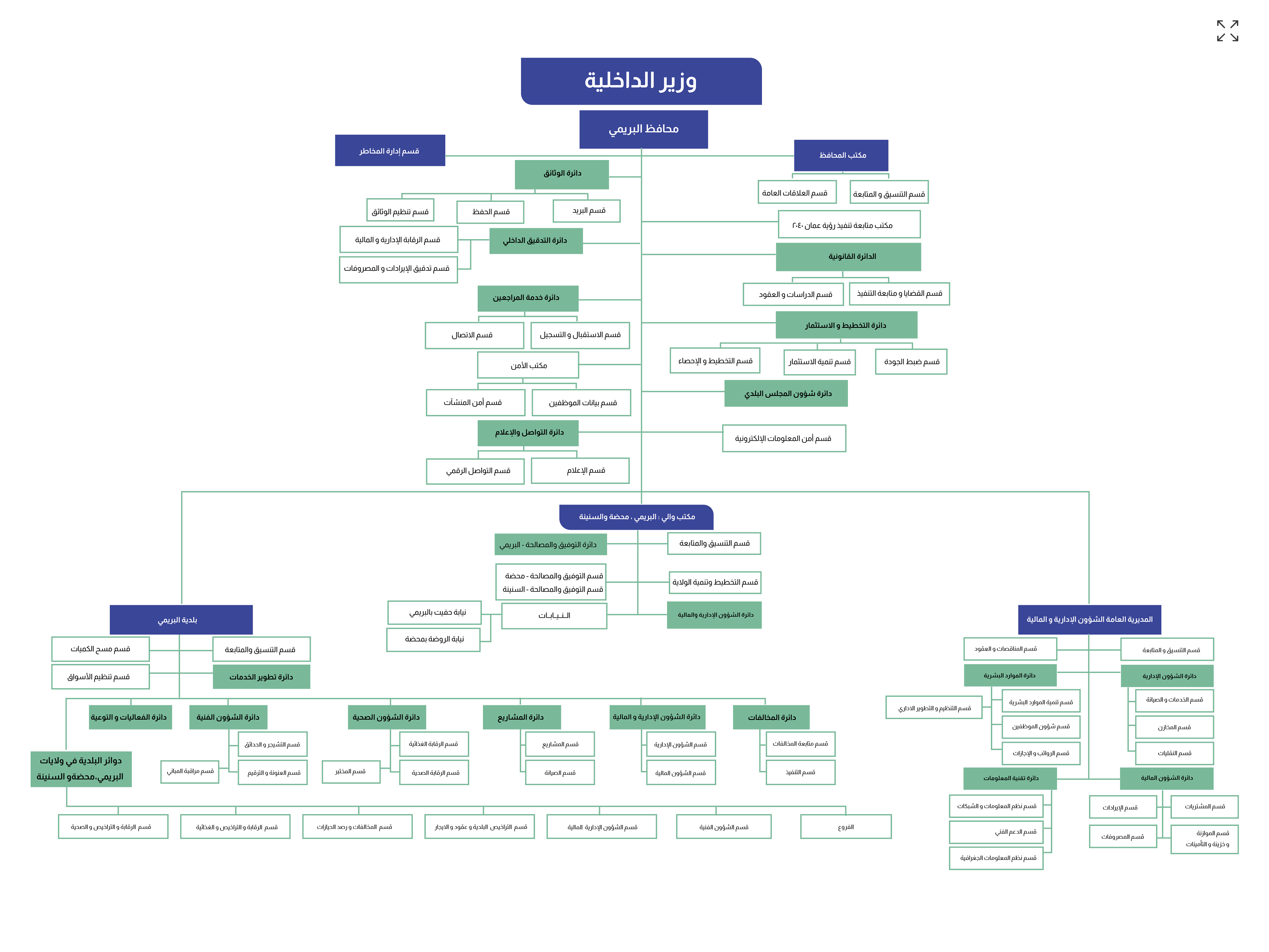
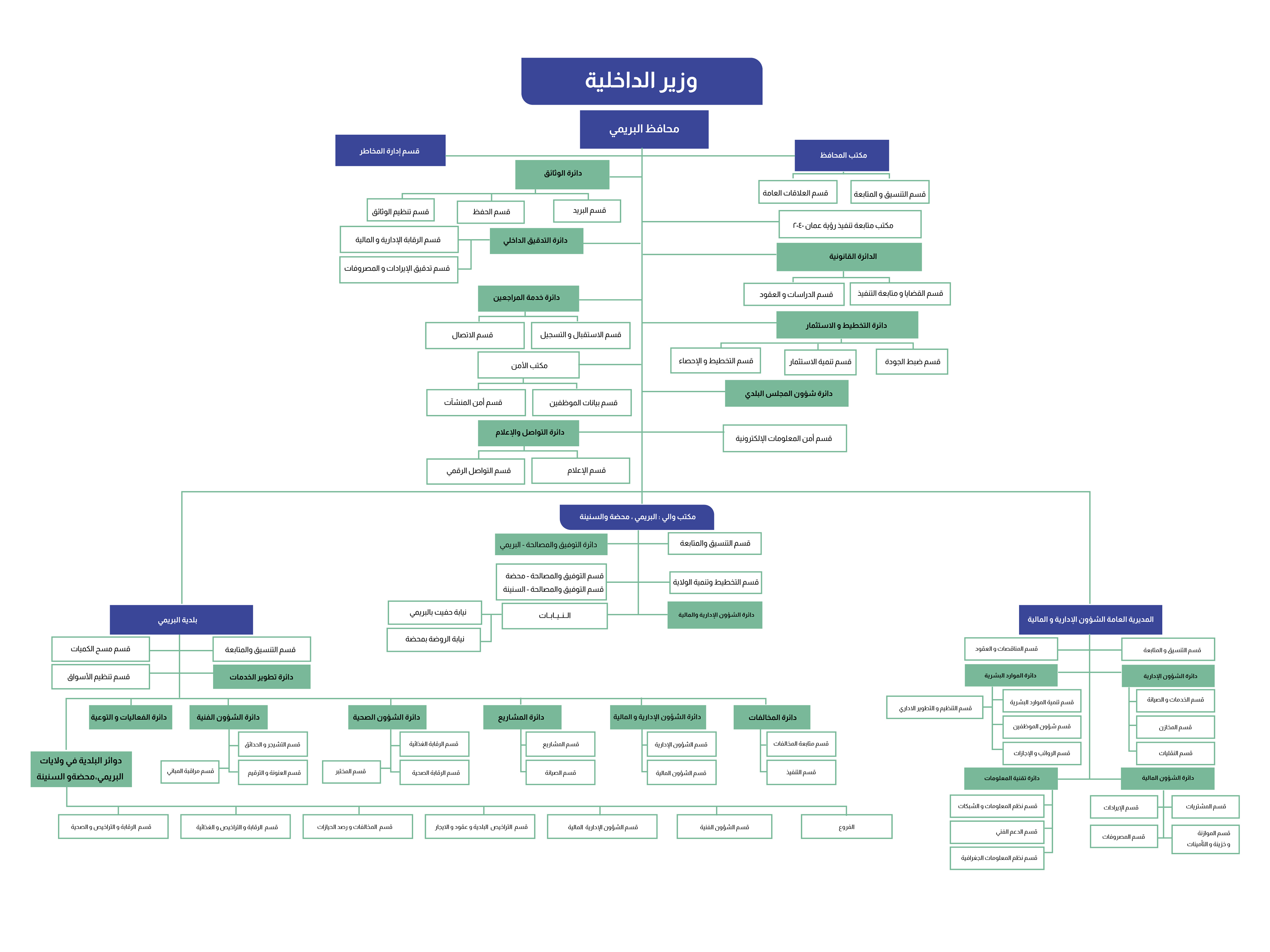
الهيكل التنظيمي
اللجان الدائمة بالمجلس البلدي
اختصاصات مكتب المحافظ
بيانات و إحصائيات
الفرص الاستثمارية
الخريطة
الخدمات الإلكترونية والذكية
معرض الصور
الهيكل التنظيمي